Entegrasyon İşlemleri

- Erp-Client.Gida uygulaması GIDA'nın sunucusunda kuruludur.
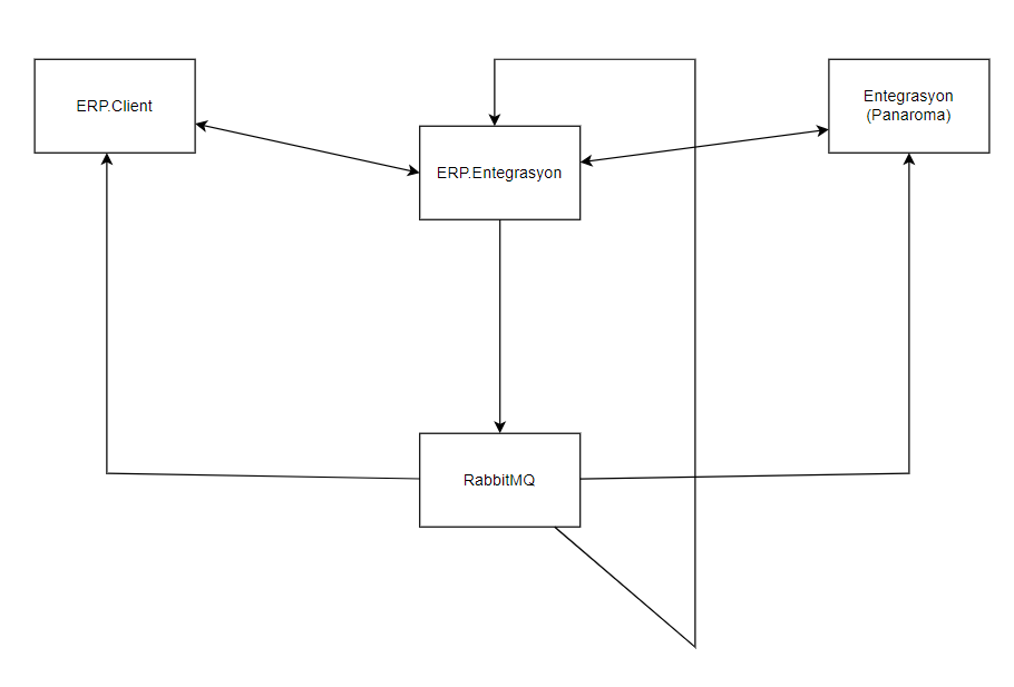
- Erp-Entegrasyon uygulaması bizim tarafta kuruludur.
- İstekler Erp-Entegrasyon üzerinden Erp-Client’a dağıtılır.
- Erp-Entegrasyon Tanımlamalardan parametre tanımlarında bilgiler tutulur.
- Erp Entegrasyon modülünden 2 tip tetikleme vardır (Veri Al – Veri Gönder)

- Veri Gönderme için bu method tetiklenir. Burada bilgilerin çekilmesi ve rabbitmq’ya iletilmesi sağlanır.

- Veri Alma için bu method tetiklenir. Burada bilgilerin çekilmesi ve rabbitmq’ya iletilmesi sağlanır.
Erp Client
- Tetikleme : Geliştiricinin Filtreleme Yapısına kayıt göndermesidir.

- Webhook tarafından burası tetiklenir ve ilgili controllera dağıtım yapılır.

- Verileri Netsise göndermek için burası tetiklenir Netsise gönderirken hata durumlarında buradan debug yapılmalıdır.
Erp Entegrasyon

- Webhook tarafından burası tetiklenir ve ilgili controllera dağıtım yapılır.

- Verileri Netsisten almak için burası tetiklenir Netsise gönderirken hata durumlarında buradan debug yapılmalıdır.
Genellikle Karşılaşılan Hatalar
- İşlemle İlgili Hatalar erp-entegrasyon web üzerinde işlem loglarından görüntülenebilir.
Bilgiler
- ErpClient.Gıda = Tuzcular hariç diğer müşterilerde
- ErpClient = Tuzcularda çalışmaktadır buradaki entegrasyon yapısı güncel değildir.